未来索引
开启左侧

6DJ8+IRF610 WCF低输出阻抗强推力耳放

[复制链接]
melion 发表于 2013-10-30 09:18:11 | 显示全部楼层 |阅读模式 打印 上一主题 下一主题
来源:bbs.hifidiy.net  发布者:twojadupa  版权:转载

这年头,“有人放毒就有人帮凶”!这不,我就当了回“帮凶”:路遥兄又弄了个胆石混合的玩意,我看到后,说啥也要先试试水!

00_6DJ8_01.jpg

充分考虑钱包问题,板子做成两块,一块电源板10*6cm,一块耳放板10*10cm,两块板子也只要160块,能各打10张样板,比和在一起做成一张板子可要便宜。

耳放板做成10*10cm也是无奈之举,散热片就不管了,把散热片固定在机箱上吧,反正是为了省钱。

耳放板子:

00_6DJ8_02.jpg

00_6DJ8_03.jpg

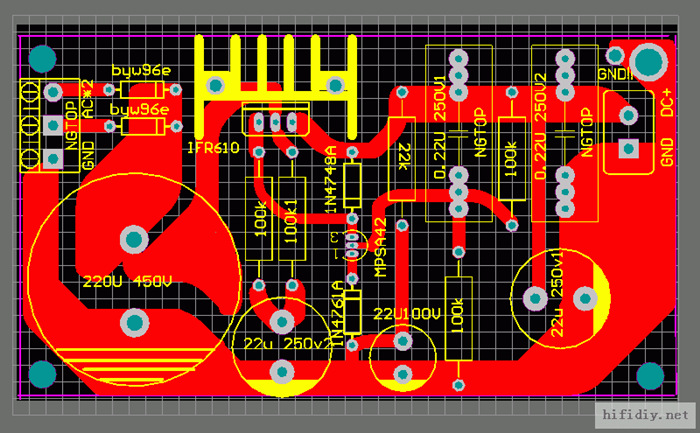
电源板子:

00_6DJ8_04.jpg

00_6DJ8_05.jpg

机箱内连接图如下:考虑到散热片和电源牛的空间,机箱应不小于20cm宽,25cm长为宜,为避免串扰,机箱内电源部分和耳放部分之间可用金属板隔开两个空间。

00_6DJ8_06.jpg

说明一下,耳放板子采用星型接地,中间孔洞可接铜柱直接落地,但是建议不接铜柱,因为电源板上也有铜柱落地,建议将耳放板上的中心落地点接一根底线到电源板上通过铜柱落地。

不过,在试制中发现电源板有点小问题,主要是管子发热比较大,而散热片画小了,所以就取消了板上的散热片,管子可以和功放上一样处理,或者接机壳散热,或者在机壳上固定大些的散热片。

00_6DJ8_07.jpg

00_6DJ8_08.jpg






数字调光美莱恩,智能照明很省心!
高级模式
您需要登录后才可以回帖 登录 | 立即注册

本版积分规则

发布主题
阅读排行 更多
广告位
!jz_fbzt! !jz_sgzt! !jz_xgzt! 快速回复 !jz_sctz! !jz_fhlb! 搜索

智能技术共享平台 - 未来论

关注服务号

进入小程序

全国服务中心:

运维中心:天津

未来之家:天津 青岛 济南 郑州 石家庄

                商务邮箱:xy@mywll.com

Copyright © 2012-2021 未来派 未来论 (津ICP备16000236号-5)