未来索引
开启左侧

革命性突破 洛克施为空气保洁仪评测

[复制链接]
邢远 发表于 2014-7-18 12:01:48 | 显示全部楼层 |阅读模式 打印 上一主题 下一主题
无滤网 洛克施为隧道空气清洁技术
   洛克施为空气保洁仪的核心技术是 IonTube™双极离子隧道空气清洁技术,该技术是洛克施为空气清洁产品的创新专利,IonTube离子隧道采用了全新的双极同轴放电结构。这种先进的电极构架使空气粒子分裂时所产生的能量被磁场约束在金属隧道中,其能量值在千分之一秒内即可达到饱合。
Cg-4WVPEtj2IbQ-gACZeVrO-kOgAAPlxwEr_2wAJl5u430.jpg
洛克施为IonTube™双极离子隧道
    在离子隧道中受能量的驱动,高密度的粒子在磁场内频繁的相互摩擦、碰撞,不断与流经的空气污染物发生反应,有害气体的化学键被打开,成为无害气体分子。微生物失去活性,被分解成微粒。PM2.5-PM10的微粒经电磁场被吸附。一些更细微的颗粒进入第二级离子隧道,双极离子隧道一次性解决了分解VOC、杀灭病菌、吸附PM2.5及PM0.3的全过程。
Cg-4WlPEtkeIOpesAC639fzeK2IAAPlxwGYd4cALrgN747.jpg
IonTube™双极离子隧实现对空气的高度洁净
    滤网技术的优劣直接决定了过滤式空气净化的效果。但即便再好的过滤网,使用一段时间后性能也会衰减,如果长期不清洗或更换,积附的粉尘、病菌甚至会造成二次污染,这显然与消费者购买的初衷相悖。外资品牌“四合一式”的多重过滤网价格高达数千元,而国产达到了300元以上,接近机器本身三成的价格。这意味着,使用3-4年就相当重新买了一台新机器。
    洛克施为mint系列空气保洁仪因净化原理完全不同,整机连续使用寿命长达10年且无需更换任何耗材部件且维护十分简单,只需定期用湿巾擦拭金属隧道内吸附的粉尘即可。极大的为用户节省了后续的使用成本,加之更低的电力消耗,产品更加绿色环保。连续使用三年即可帮助用户节省一台空气净化产品。
Cg-4WlPEtlKILEmwACNa5a2a1vgAAPlxwHgUxcAI1r9761.jpg
高密度的粒子在磁场内频繁的相互摩擦、碰撞
    洛克施为mint系列空气保洁仪遵循了更高要求的美国标准,诞生于美国的空气净化品牌——洛克施为mint系列空气保洁仪不获得了美国家电制造协会的认证,还获得美国专利局、权威试验室的多项技术创新专利。它甚至成为中国疾控中心唯一综合指标认证的空气净化品牌,达到了专业卫生呼吸级的水准。

产品:mint-IM-R55PS 洛克施为 空气净化器
3
权威报告 三项测试去除率均超99%

权威报告 三项测试去除率均超99%
    空气净化类最重要的功能还是还原一个安静的空气环境。为了验证洛克施为mint系列空气保洁仪对病菌、颗粒物、甲醛以及臭氧释放量方面的数据,笔者引用了来自包括中国CDC检测、中国疾病预防控制中心环境与健康相关产品安全所、美国UL实验室等专业权威机构提供的测试数据。
Cg-4WlPEu1-IBb7IAAFDfmiaywwAAPlzwDpEEMAAUOW099.jpg
由CDC提供的除菌测试报告
抗病菌测试:
    在IonTube™ 双极离子隧道空气清洁技术下,H1N1、SARS等流感病毒,在磁场中高密度的粒子以布朗运动的方式频繁撞击下。CDC提供的除菌测试报告中显示,在未使用洛克施为空气保洁仪的情况下,白色葡萄球菌30分钟的自然衰亡率为44.17%,而在使用洛克施为空气保洁仪后,白色葡萄球菌30分钟的自然衰亡率为99.93%。
Cg-4WlPEu2CIP2BAAAHCCAZKMVUAAPlzwDtB1EAAcIg203.jpg
由中国疾病预防控制中心环境与健康相关产品安全所提供的空气净化检测报告
PM2.5去除测试:
    由中国疾病预防控制中心环境与健康相关产品安全所提供的空气净化检测报告显示,洛克施为空气保洁仪1小时PM2.5净化效率为93.7%,2小时的净化效率为99.6%,洁净空气量(CADR)为82.8m3/h。
Cg-4WlPEu2GIAiPHAAHLo1L0cF8AAPlzwE_pjoAAcu7281.jpg
甲醛去除测试
甲醛去除测试:
    在甲醛测试中,初始污染浓度为7.82ppm,经过4小时净化,室内甲醛浓度降低至0.03ppm,四小时甲醛去除率达到了99.62%。
Cg-4WlPEu26IXlOPAAK0-0g02bQAAPlzwFwBcQAArUT650.jpg
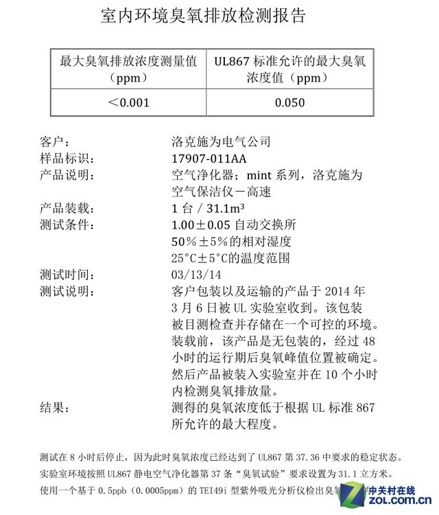
由美国UL提供的臭氧释放测试
臭氧释放测试:
    洛克施为严格保障安全性能,在mint系列空气保洁仪上还独创了磁约束技术,对臭氧进行控制。经美国UL试验室出具的报告显示,洛克施为空气保洁产品的臭氧释放量低于0.001ppm,为全球同类产品最低值,仅相当于美国国标的1/50,中国国标的1/100,保护用户安全。
产品:mint-IM-R55PS 洛克施为 空气净化器
4
将环保进行到底 无虑网未来净化趋势

将环保进行到底 无虑网未来净化趋势
    空气净化产品在为人类提供健康空气的同时,更需要对大自然进行保护。目前国内空气污染状况相对严重,PM2.5成为用户健康的最大敌人,空气净化产品的需求量、使用量巨大。按照目前使用HEPA型空气净化器来看,用户不仅要至少半年(每次成本月300元)进行滤网的更换,同时废旧的滤网由于没有回收机制,完全成为垃圾处理,更是对环境的极大污染。
    无滤网型的空气净化产品无疑是未来的发展趋势,由于不存在滤网,产品全面杜绝了对环境的二次污染,同时降低了用户后使用空气净化产品的后期使用成本。同时必须提到的是,由于不再借助大马力风机,无虑网净化产品用电量更低,全方位实现绿色、健康理念。
Cg-4jVOntceIFUAMAAF8NTQVuzUAAOg-gHBPxwAAXxN139.jpg
洛克施为mint 空气保洁仪
    洛克施为空气保洁仪无疑开启了这种科技创新的先河,这种创新技术更为积极主动,可全面保障室内空气品质,不仅可吸入颗粒物去除率达到99.6%,还可直接分解有害气体、杀菌,对心肺功能下降的老人和呼吸道易感染的儿童十分有益,成为未来空气净化的最佳解决方案。

该会员没有填写今日想说内容.
高级模式
您需要登录后才可以回帖 登录 | 立即注册

本版积分规则

关注2973

粉丝3242

帖子9944

发布主题
阅读排行 更多
广告位
!jz_fbzt! !jz_sgzt! !jz_xgzt! 快速回复 !jz_sctz! !jz_fhlb! 搜索

智能技术共享平台 - 未来论

关注服务号

进入小程序

全国服务中心:

运维中心:天津

未来之家:天津 青岛 济南 郑州 石家庄

                商务邮箱:xy@mywll.com

Copyright © 2012-2021 未来派 未来论 (津ICP备16000236号-5)